1. Jenkins Kubernetes
Jenkins作为最为流行的持续集成工具,有着丰富的用户群、强大的扩展能力、丰富的插件,是目前最为常见的CI/CD工具。在Jenkins 加强其Pipeline功能后,更是可以通过丰富的step库,实现各种复杂的流程。同时随着Docker的流行,Jenkins内也增加了对Docker的支持,可以实现容器内流程的执行, 随着 kubernetes 集群的流行,Jenkins 也有对于 Kubernetes 的插件,实现 pods 动态资源伸缩,构建时创建 pods, 完成时删除 pods, 既用既销。
2. Jenkins
这里 默认是已经部署好了 kubernetes 集群.
2.1 环境说明
| 节点标识 | hostname | 系统 | IP |
|---|
| K8S-Master-1 | kubernetes-1 | CentOS 7x64 | 192.168.168.11 |
| K8S-Master-2 | kubernetes-2 | CentOS 7x64 | 192.168.168.12 |
| K8S-Master-3 | kubernetes-3 | CentOS 7x64 | 192.168.168.13 |
| K8S-Node-1 | kubernetes-4 | CentOS 7x64 | 192.168.168.14 |
| K8S-Node-2 | kubernetes-5 | CentOS 7x64 | 192.168.168.15 |
2.2 配置 NFS 共享存储
在部署 Jenkins 之前,我们需要先创建一个 共享存储,用于存放 Jenkins 生成的数据文件,以及配置文件。
这里面我们选择 K8S-Node-2 这台服务器部署 NFS 服务。
2.2.1 安装NFS软件
1
2
3
4
5
6
7
8
9
10
11
12
13
| # 安装 NFS 服务的软件
[root@kubernetes-5 ~]# yum -y install nfs-utils rpcbind
已安装:
nfs-utils.x86_64 1:1.3.0-0.61.el7 rpcbind.x86_64 0:0.2.0-47.el7
作为依赖被安装:
gssproxy.x86_64 0:0.7.0-21.el7 keyutils.x86_64 0:1.5.8-3.el7 libbasicobjects.x86_64 0:0.1.1-32.el7 libcollection.x86_64 0:0.7.0-32.el7 libevent.x86_64 0:2.0.21-4.el7
libini_config.x86_64 0:1.3.1-32.el7 libnfsidmap.x86_64 0:0.25-19.el7 libpath_utils.x86_64 0:0.2.1-32.el7 libref_array.x86_64 0:0.1.5-32.el7 libtirpc.x86_64 0:0.2.4-0.15.el7
libverto-libevent.x86_64 0:0.2.5-4.el7 quota.x86_64 1:4.01-17.el7 quota-nls.noarch 1:4.01-17.el7 tcp_wrappers.x86_64 0:7.6-77.el7
完毕!
|
1
2
3
4
5
6
7
| # 其他所有 k8s 用于调度的服务器都必须安装 nfs 客户端
[root@kubernetes-1 ~]# yum -y install nfs-utils
[root@kubernetes-2 ~]# yum -y install nfs-utils
[root@kubernetes-3 ~]# yum -y install nfs-utils
[root@kubernetes-4 ~]# yum -y install nfs-utils
|
2.2.2 配置 NFS
在 NFS 服务器(K8S-Node-2)中创建 目录
/opt/nfs/jenkins
1
2
| [root@kubernetes-5 ~]# mkdir -p /opt/nfs/jenkins
|
1
2
3
4
5
6
7
| # 修改配置文件
[root@kubernetes-5 ~]# vi /etc/exports
增加
/opt/nfs/jenkins 192.168.168.0/24(rw,sync,no_root_squash)
|
1
2
3
4
5
6
7
8
9
10
| # 启动 NFS 服务
[root@kubernetes-5 ~]# systemctl enable rpcbind.service
[root@kubernetes-5 ~]# systemctl enable nfs-server.service
[root@kubernetes-5 ~]# systemctl start rpcbind.service
[root@kubernetes-5 ~]# systemctl start nfs-server.service
[root@kubernetes-5 ~]# systemctl status rpcbind.service
[root@kubernetes-5 ~]# systemctl status nfs-server.service
|
1
2
3
4
5
| # 查看服务
[root@kubernetes-5 ~]# showmount -e 192.168.168.15
Export list for 192.168.168.15:
/opt/nfs/jenkins 192.168.168.0/24
|
2.2.3 配置 NFS Client Provisioner
NFS Client Provisioner 是一个自动配置NFS的服务, 它使现有和已经配置的NFS服务器,通过持久卷声明支持Kubernetes持久卷的动态配置。
持久卷命名规则是 ${namespace}-${pvcName}-${pvName}
1
2
3
4
5
6
7
8
| # 下载官方 yaml 文件
wget https://raw.githubusercontent.com/kubernetes-incubator/external-storage/master/nfs-client/deploy/rbac.yaml
wget https://raw.githubusercontent.com/kubernetes-incubator/external-storage/master/nfs-client/deploy/deployment.yaml
wget https://raw.githubusercontent.com/kubernetes-incubator/external-storage/master/nfs-client/deploy/class.yaml
|
1
2
3
4
5
6
7
8
9
10
11
12
13
14
15
16
17
18
19
20
21
22
23
24
25
26
27
28
29
30
31
32
33
34
35
36
37
38
39
| # 修改 deployment.yaml 文件,配置对应 NFS IP 与 path
apiVersion: v1
kind: ServiceAccount
metadata:
name: nfs-client-provisioner
---
kind: Deployment
apiVersion: extensions/v1beta1
metadata:
name: nfs-client-provisioner
spec:
replicas: 1
strategy:
type: Recreate
template:
metadata:
labels:
app: nfs-client-provisioner
spec:
serviceAccountName: nfs-client-provisioner
containers:
- name: nfs-client-provisioner
image: quay.io/external_storage/nfs-client-provisioner:latest
volumeMounts:
- name: nfs-client-root
mountPath: /persistentvolumes
env:
- name: PROVISIONER_NAME
value: fuseim.pri/ifs
- name: NFS_SERVER
value: 192.168.168.15
- name: NFS_PATH
value: /opt/nfs/jenkins
volumes:
- name: nfs-client-root
nfs:
server: 192.168.168.15
path: /opt/nfs/jenkins
|
1
2
3
4
5
6
7
8
9
10
11
12
| # 导入 服务 文件
[root@kubernetes-1 nfs-client]# kubectl apply -f .
storageclass.storage.k8s.io/managed-nfs-storage created
serviceaccount/nfs-client-provisioner created
deployment.extensions/nfs-client-provisioner created
serviceaccount/nfs-client-provisioner unchanged
clusterrole.rbac.authorization.k8s.io/nfs-client-provisioner-runner created
clusterrolebinding.rbac.authorization.k8s.io/run-nfs-client-provisioner created
role.rbac.authorization.k8s.io/leader-locking-nfs-client-provisioner created
rolebinding.rbac.authorization.k8s.io/leader-locking-nfs-client-provisioner created
|
1
2
3
4
5
6
7
8
9
10
11
12
| # 查看 storageclass
[root@kubernetes-1 nfs-client]# kubectl get storageclass
NAME PROVISIONER AGE
managed-nfs-storage fuseim.pri/ifs 39s
# 查看 pods
[root@kubernetes-1 nfs-client]# kubectl get pods
NAME READY STATUS RESTARTS AGE
nfs-client-provisioner-cc5f6f9f6-d8njv 1/1 Running 0 53s
|
2.3 部署Jenkins
官方 github https://github.com/jenkinsci/kubernetes-plugin
1
2
3
4
5
6
7
8
| # 下载 Jenkins 官方的 yml 文件
wget https://raw.githubusercontent.com/jenkinsci/kubernetes-plugin/master/src/main/kubernetes/jenkins.yml
wget https://raw.githubusercontent.com/jenkinsci/kubernetes-plugin/master/src/main/kubernetes/service-account.yml
|
1
2
3
4
5
6
7
8
9
10
11
12
13
14
15
16
17
18
19
20
21
22
23
24
25
26
27
28
29
30
31
32
33
34
35
36
37
38
39
40
41
42
43
44
45
46
47
48
49
50
51
52
53
54
55
56
57
58
59
60
61
62
63
64
65
66
67
68
69
70
71
72
73
74
75
76
77
78
79
80
81
82
83
84
85
86
87
88
89
90
91
92
93
94
95
96
97
98
99
100
101
102
103
104
105
106
107
108
109
110
111
112
113
114
115
116
117
118
119
120
121
122
123
124
125
126
127
128
129
130
131
132
133
| # 修改 jenkins.yml 文件, 修改后文件如下:
# 主要是修改 volumeClaimTemplates:
# Ingress 部分的域名
# jenkins
---
apiVersion: apps/v1beta1
kind: StatefulSet
metadata:
name: jenkins
labels:
name: jenkins
spec:
serviceName: jenkins
replicas: 1
updateStrategy:
type: RollingUpdate
template:
metadata:
name: jenkins
labels:
name: jenkins
spec:
terminationGracePeriodSeconds: 10
serviceAccountName: jenkins
containers:
- name: jenkins
image: jenkins/jenkins:lts-alpine
imagePullPolicy: Always
ports:
- containerPort: 8080
- containerPort: 50000
resources:
limits:
cpu: 1
memory: 1Gi
requests:
cpu: 0.5
memory: 500Mi
env:
- name: LIMITS_MEMORY
valueFrom:
resourceFieldRef:
resource: limits.memory
divisor: 1Mi
- name: JAVA_OPTS
# value: -XX:+UnlockExperimentalVMOptions -XX:+UseCGroupMemoryLimitForHeap -XX:MaxRAMFraction=1 -XshowSettings:vm -Dhudson.slaves.NodeProvisioner.initialDelay=0 -Dhudson.slaves.NodeProvisioner.MARGIN=50 -Dhudson.slaves.NodeProvisioner.MARGIN0=0.85
value: -Xmx$(LIMITS_MEMORY)m -XshowSettings:vm -Dhudson.slaves.NodeProvisioner.initialDelay=0 -Dhudson.slaves.NodeProvisioner.MARGIN=50 -Dhudson.slaves.NodeProvisioner.MARGIN0=0.85 -Dorg.csanchez.jenkins.plugins.kubernetes.clients.cacheExpiration=60
volumeMounts:
- name: jenkins-home
mountPath: /var/jenkins_home
livenessProbe:
httpGet:
path: /login
port: 8080
initialDelaySeconds: 60
timeoutSeconds: 5
failureThreshold: 12 # ~2 minutes
readinessProbe:
httpGet:
path: /login
port: 8080
initialDelaySeconds: 60
timeoutSeconds: 5
failureThreshold: 12 # ~2 minutes
securityContext:
fsGroup: 1000
volumeClaimTemplates:
- metadata:
name: jenkins-home
annotations:
volume.beta.kubernetes.io/storage-class: "managed-nfs-storage"
spec:
accessModes: [ "ReadWriteOnce" ]
resources:
requests:
storage: 10Gi
---
apiVersion: v1
kind: Service
metadata:
name: jenkins
spec:
# type: LoadBalancer
selector:
name: jenkins
# ensure the client ip is propagated to avoid the invalid crumb issue when using LoadBalancer (k8s >=1.7)
#externalTrafficPolicy: Local
ports:
-
name: http
port: 80
targetPort: 8080
protocol: TCP
-
name: agent
port: 50000
protocol: TCP
---
apiVersion: extensions/v1beta1
kind: Ingress
metadata:
name: jenkins
annotations:
nginx.ingress.kubernetes.io/ssl-redirect: "true"
kubernetes.io/tls-acme: "true"
# "413 Request Entity Too Large" uploading plugins, increase client_max_body_size
nginx.ingress.kubernetes.io/proxy-body-size: 50m
nginx.ingress.kubernetes.io/proxy-request-buffering: "off"
# For nginx-ingress controller < 0.9.0.beta-18
ingress.kubernetes.io/ssl-redirect: "true"
# "413 Request Entity Too Large" uploading plugins, increase client_max_body_size
ingress.kubernetes.io/proxy-body-size: 50m
ingress.kubernetes.io/proxy-request-buffering: "off"
spec:
rules:
- http:
paths:
- path: /
backend:
serviceName: jenkins
servicePort: 80
host: jenkins.jicki.cn
tls:
- hosts:
- jenkins.jicki.cn
secretName: tls-jenkins
|
1
2
3
4
5
6
7
8
9
10
| # 导入文件
[root@kubernetes-1 jenkins]# kubectl apply -f .
statefulset.apps/jenkins created
service/jenkins created
ingress.extensions/jenkins created
serviceaccount/jenkins created
role.rbac.authorization.k8s.io/jenkins created
rolebinding.rbac.authorization.k8s.io/jenkins created
|
1
2
3
4
5
6
7
8
9
10
11
12
13
14
15
16
17
| # 查看 pods , svc, ingress
[root@kubernetes-1 jenkins]# kubectl get pods
NAME READY STATUS RESTARTS AGE
jenkins-0 1/1 Running 0 2m42s
[root@kubernetes-1 jenkins]# kubectl get svc
NAME TYPE CLUSTER-IP EXTERNAL-IP PORT(S) AGE
jenkins ClusterIP 10.254.28.67 <none> 80/TCP,50000/TCP 2m52s
[root@kubernetes-1 jenkins]# kubectl get ingress
NAME HOSTS ADDRESS PORTS AGE
jenkins jenkins.jicki.cn 80, 443 3m2s
|
1
2
| # 测试访问 https://jenkins.jicki.cn
|

1
2
3
4
5
6
7
8
9
10
11
12
13
14
15
16
17
18
19
20
21
22
23
| # 查询密码
[root@kubernetes-1 jenkins]# kubectl logs pods/jenkins-0
.....
*************************************************************
*************************************************************
*************************************************************
Jenkins initial setup is required. An admin user has been created and a password generated.
Please use the following password to proceed to installation:
ecaf26a8ca154e359b2fecd519aa753e
This may also be found at: /var/jenkins_home/secrets/initialAdminPassword
*************************************************************
*************************************************************
*************************************************************
|


2.4 配置 Jenkins
Jenkins 支持 kubernetes 需要 安装 kubernetes plugin 这个插件
2.4.1 安装kubernetes 插件
系统管理 –> 插件管理 –> 可选插件 –> kubernetes plugin


2.4.2 配置 kubernetes 插件
系统管理 –> 系统设置 –> 云 –> 新增一个云 –> kubernetes



1
2
3
4
5
6
7
8
9
10
| # 配置说明:
1. Name 处默认为 kubernetes,也可以修改为其他名称,如果这里修改了,下边在执行 Job 时指定 podTemplate() 参数 cloud 为其对应名称,否则会找不到,cloud 默认值取:kubernetes
2. Kubernetes URL 处我填写了 https://kubernetes.default 这里我填写了 Kubernetes Service 对应的 DNS 记录,通过该 DNS 记录可以解析成该 Service 的 Cluster IP,注意:也可以填写 https://kubernetes.default.svc.cluster.local , 或者直接填写外部 Kubernetes 的地址 https://<ClusterIP>:<Ports>。
3. Jenkins URL 处我填写了 http://jenkins.default,跟上边类似,也是使用 Jenkins Service 对应的 DNS 记录.
|
连接测试

2.5 Pipeline
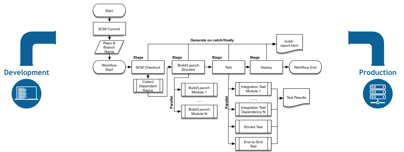
pipeline 是一套jenkins官方提供的插件,它可以用来在jenkins 中实现和集成连续交付。

如上图所示 pipeline 定义了一个流程,流程中完成过一个 CI/CD 流程的步骤.
- Pipeline 我们可以分为 step , node , stage
- node: 是 pipleline里groovy的一个概念,node可以给定参数用来选择 agent,node里的steps将会运行在node选择的agent上, job里可以有多个node,将job的steps按照需求运行在不同的 agent 中.
- stage: 是 pipeline里groovy里引入的一个虚拟的概念,是一些step的集合,通过stage我们可以将job的所有steps划分为不同的stage,使得整个job像管道一样更容易维护.
- step: 理解为 job, 是 pipeline 的一个任务,是最小的单位.
2.5.1 创建 Pipeline
Pipeline 也是 Jenkins 的一个插件,需要先安装 pipeline 插件, 安装 jenkins 的时候选择默认插件安装,会默认安装这个插件.
新建任务 –> 输入任务名称 –> 选择 流水线(pipeline)

1
2
3
4
5
6
7
8
9
10
11
12
| # 在 流水线 中选择 Pipeline script
def label = "mypod-${UUID.randomUUID().toString()}"
podTemplate(label: 'label', cloud: 'kubernetes') {
node('label') {
stage('Run shell') {
sh 'echo hello world'
}
}
}
|


1
2
3
4
5
6
7
8
9
10
11
12
13
14
15
16
17
18
19
20
21
22
23
24
25
26
| # 添加多个 stage
def label = "mypod-${UUID.randomUUID().toString()}"
podTemplate(label: 'label', cloud: 'kubernetes') {
node('label') {
stage('Git Pull') {
sh 'echo Git Pull Job'
}
stage('Build Job') {
sh 'echo Gradle Job Build'
}
stage('Docker Build') {
sh 'echo Dokcer Build Image'
}
stage('Push Docker Imges') {
sh 'echo Docker Push Imges To Registry'
}
stage('Update Deployment') {
sh 'echo Update Deployment Image'
}
stage('Send Message') {
sh 'echo Send Message to Wechat'
}
}
}
|

2.5.2 基于自己的 slave 镜像构建
在使用 pipeline 的时候默认会启动 官方的 image
jenkins/jnlp-slave:alpine 去运行我们的流程
当然我们也可以构建自己的 slave 镜像,指定运行.
1
2
3
4
| # 首先需要下载官方的 jenkins-slave 文件
wget https://raw.githubusercontent.com/jenkinsci/docker-jnlp-slave/master/jenkins-slave
|
1
2
3
4
5
6
7
8
9
10
11
12
13
14
15
16
17
18
19
20
21
| # 这里使用我个人的镜像
# 镜像基于 alpine 软件包含 oracle 1.8 与 gradle 4.5 构建
# 镜像名称为 jicki/slave:3.16
# 创建 dockerfile
vi dockerfile
FROM jicki/slave:3.16
COPY jenkins-slave /usr/local/bin/jenkins-slave
USER root
RUN chmod +x /usr/local/bin/jenkins-slave
USER jenkins
ENTRYPOINT ["jenkins-slave"]
|
1
2
3
| # 构建镜像
docker build -t="jicki/jenkins-jnlp" .
|
1
2
3
4
5
6
7
8
9
10
11
12
13
14
15
16
17
18
19
20
21
22
23
24
25
26
27
| # 配置 Pipeline
def label = "mypod-${UUID.randomUUID().toString()}"
podTemplate(label: 'label', cloud: 'kubernetes', containers: [
containerTemplate(
name: 'jnlp',
image: 'jicki/jenkins-jnlp',
alwaysPullImage: true,
args: '${computer.jnlpmac} ${computer.name}'),
],
volumes: [
hostPathVolume(mountPath: '/var/run/docker.sock', hostPath: '/var/run/docker.sock'),
],)
{
node('label') {
stage('Task-1') {
stage('show Java version') {
sh 'java -version'
}
stage('show Gradle version') {
sh 'gradle -version'
}
}
}
}
|

2.5.3 完整的 java 项目
通过 Pipeline Scm 插件, CheckOut git 代码,然后执行 Gradle 打包
1
2
3
4
5
6
7
8
9
10
11
12
13
14
15
16
17
18
19
20
21
22
23
24
25
26
27
28
29
30
31
32
33
34
35
36
37
| # 以下为配置的 Pipeline
def label = "mypod-${UUID.randomUUID().toString()}"
podTemplate(label: 'label', cloud: 'kubernetes', containers: [
containerTemplate(
name: 'jnlp',
image: 'jicki/jenkins-jnlp',
alwaysPullImage: true,
args: '${computer.jnlpmac} ${computer.name}'),
],
volumes: [
hostPathVolume(mountPath: '/var/run/docker.sock', hostPath: '/var/run/docker.sock'),
],)
{
node('label') {
stage('Task-1') {
stage('Git CheckOut') {
checkout([$class: 'GitSCM', branches: [[name: '*/master']], doGenerateSubmoduleConfigurations: false, extensions: [[$class: 'CleanBeforeCheckout']], submoduleCfg: [], userRemoteConfigs: [[credentialsId: '4f419afa-8f63-45d8-85af-66381f17b924', url: 'http://192.168.168.14:3000/jicki/demo.git']]])
echo 'Checkout'
}
stage('show Java version') {
sh 'java -version'
}
stage('show Gradle version') {
sh 'gradle -version'
}
stage('Gradle Build') {
echo 'Gradle Building'
sh 'gradle clean build jar --stacktrace --debug'
echo 'Show Build jar'
sh 'ls -lt /home/jenkins/workspace/${JOB_NAME}/build/libs/*.jar'
}
}
}
}
|
1
2
3
4
5
6
| # 这里面备注一下 Pipeline SCM 插件
checkout([$class: 'GitSCM', branches: [[name: '*/master']], doGenerateSubmoduleConfigurations: false, extensions: [[$class: 'CleanBeforeCheckout']], submoduleCfg: [], userRemoteConfigs: [[credentialsId: '4f419afa-8f63-45d8-85af-66381f17b924', url: 'http://192.168.168.14:3000/jicki/demo.git']]])
# credentialsId 标签 这里是 Jenkins 里创建的一个 凭据, 这个凭据 的用户名密码为 Git 代码库的用户密码.
# 创建完毕以后, 编辑里可以查看到 Id
|


下面增加一个 docker build 流程
1
| # 编辑以上 jicki/jenkins-jnlp 镜像, 增加 docker
|
1
2
3
4
5
6
7
8
9
10
11
12
13
14
15
16
17
18
19
20
21
22
23
24
25
26
27
28
29
30
31
32
33
34
35
36
37
38
39
40
41
42
43
44
45
46
47
48
49
50
51
52
53
54
55
56
57
58
59
60
61
62
63
64
65
66
67
68
69
70
71
72
73
74
75
76
77
78
79
80
81
82
83
84
85
86
87
88
89
90
91
92
93
94
| # dockerfile
FROM frolvlad/alpine-java
ENV GRADLE_VERSION=5.4.1 \
GRADLE_HOME=/opt/gradle \
GRADLE_FOLDER=/root/.gradle \
DOCKER_CHANNEL=stable \
DOCKER_VERSION=18.09.6 \
HOME=/home/jenkins
USER root
# Change to tmp folder
WORKDIR /tmp
# Download and extract gradle to opt folder
RUN wget https://downloads.gradle.org/distributions/gradle-${GRADLE_VERSION}-bin.zip \
&& unzip gradle-${GRADLE_VERSION}-bin.zip -d /opt \
&& ln -s /opt/gradle-${GRADLE_VERSION} /opt/gradle \
&& rm -f gradle-${GRADLE_VERSION}-bin.zip \
&& ln -s /opt/gradle/bin/gradle /usr/bin/gradle \
&& apk add --no-cache libstdc++ git libltdl wget \
ca-certificates \
&& echo 'hosts: files dns' > /etc/nsswitch.conf \
&& mkdir -p $GRADLE_FOLDER \
&& addgroup -S -g 10000 jenkins \
&& adduser -D -S -G jenkins -u 10000 jenkins
LABEL Description="This is a base image, which provides the Jenkins agent executable (slave.jar)" Vendor="Jenkins project" Version="3.19"
ARG VERSION=3.19
ARG AGENT_WORKDIR=/home/jenkins/agent
RUN apk add --no-cache --virtual .build-deps \
curl
RUN curl --create-dirs -sSLo /usr/share/jenkins/slave.jar https://repo.jenkins-ci.org/public/org/jenkins-ci/main/remoting/${VERSION}/remoting-${VERSION}.jar \
&& chmod 755 /usr/share/jenkins \
&& chmod 644 /usr/share/jenkins/slave.jar \
&& apk del .build-deps
ENV AGENT_WORKDIR=${AGENT_WORKDIR}
RUN mkdir /home/jenkins/.jenkins && mkdir -p ${AGENT_WORKDIR}
# Mark as volume
VOLUME $GRADLE_FOLDER
VOLUME /home/jenkins/.jenkins
VOLUME ${AGENT_WORKDIR}
RUN set -eux; \
\
# this "case" statement is generated via "update.sh"
apkArch="$(apk --print-arch)"; \
case "$apkArch" in \
# amd64
x86_64) dockerArch='x86_64' ;; \
# arm32v6
armhf) dockerArch='armel' ;; \
# arm32v7
armv7) dockerArch='armhf' ;; \
# arm64v8
aarch64) dockerArch='aarch64' ;; \
*) echo >&2 "error: unsupported architecture ($apkArch)"; exit 1 ;;\
esac; \
\
if ! wget -O docker.tgz "https://download.docker.com/linux/static/${DOCKER_CHANNEL}/${dockerArch}/docker-${DOCKER_VERSION}.tgz"; then \
echo >&2 "error: failed to download 'docker-${DOCKER_VERSION}' from '${DOCKER_CHANNEL}' for '${dockerArch}'"; \
exit 1; \
fi; \
\
tar --extract \
--file docker.tgz \
--strip-components 1 \
--directory /usr/local/bin/ \
; \
rm docker.tgz; \
\
dockerd --version; \
docker --version
# Down Docker File
RUN wget https://raw.githubusercontent.com/docker-library/docker/cdcff675cecbae122cbae49ed6e17fa78bb6116a/18.09/modprobe.sh -O /usr/local/bin/modprobe
RUN wget https://raw.githubusercontent.com/docker-library/docker/cdcff675cecbae122cbae49ed6e17fa78bb6116a/18.09/docker-entrypoint.sh -O /usr/local/bin/docker-entrypoint.sh
# Down jenkins-slave file
RUN wget https://raw.githubusercontent.com/jenkinsci/docker-jnlp-slave/master/jenkins-slave -O /usr/local/bin/jenkins-slave
# Chomd
RUN chmod +x /usr/local/bin/jenkins-slave \
&& chmod +x /usr/local/bin/modprobe \
&& chmod +x /usr/local/bin/docker-entrypoint.sh
ENTRYPOINT ["jenkins-slave"]
|
1
2
3
4
5
| # build
docker build -t="jicki/jenkins-jnlp:docker"
|
这里 gradle 项目 需要增加一点 变量, 修改 build.gradle 文件
1
2
3
4
5
6
7
8
9
10
11
12
13
14
15
16
17
18
19
20
21
22
23
24
25
26
27
28
29
30
31
32
33
34
35
36
37
38
39
40
41
42
43
44
45
46
47
48
49
50
51
52
53
54
55
| # 完整的 build.gradle 文件如下
buildscript {
repositories {
maven { url 'http://maven.aliyun.com/nexus/content/groups/public/' } // aliyun
mavenLocal()
}
dependencies {
classpath("org.springframework.boot:spring-boot-gradle-plugin:1.5.10.RELEASE")
classpath "io.spring.gradle:dependency-management-plugin:1.0.5.RELEASE"
}
}
plugins {
id 'java'
id 'idea'
id 'eclipse'
id 'net.researchgate.release' version '2.5.0'
id 'com.github.ben-manes.versions' version '0.14.0'
}
apply plugin: 'project-report'
apply plugin: 'maven-publish'
apply plugin: 'org.springframework.boot'
apply plugin: "io.spring.dependency-management"
group = 'com.example'
version = '0.0.1-SNAPSHOT'
sourceCompatibility = '1.8'
jar {
baseName = 'demo'
version = ''
}
repositories {
mavenCentral()
}
dependencies {
implementation 'org.springframework.boot:spring-boot-starter-web'
testImplementation 'org.springframework.boot:spring-boot-starter-test'
}
bootRepackage {
doLast {
File envFile = new File("build/tmp/PROJECT_ENV")
println("Create ${archivesBaseName} ENV File ===> " + envFile.createNewFile())
envFile.write("export PROJECT_BUILD_FINALNAME=${archivesBaseName}\n")
println("Generate Docker image tag...")
envFile.append("export BUILD_DATE=`date +%Y%m%d%H%M%S`\n")
envFile.append("export IMAGE_NAME=jicki/demo:`echo \${CI_BUILD_REF_NAME} | cut -c1-8`\${BUILD_DATE}\n")
envFile.append("export LATEST_IMAGE_NAME=jicki/demo:latest\n")
}
}
|
Pipeline 流程 , git pull, gradle build, docker build
1
2
3
4
5
6
7
8
9
10
11
12
13
14
15
16
17
18
19
20
21
22
23
24
25
26
27
28
29
30
31
32
33
34
35
36
37
38
|
def label = "mypod-${UUID.randomUUID().toString()}"
podTemplate(label: 'label', cloud: 'kubernetes', containers: [
containerTemplate(
name: 'jnlp',
image: 'jicki/jenkins-jnlp:docker',
alwaysPullImage: true,
args: '${computer.jnlpmac} ${computer.name}'),
],
volumes: [
hostPathVolume(mountPath: '/var/run/docker.sock', hostPath: '/var/run/docker.sock'),
hostPathVolume(mountPath: '/root/.gradle', hostPath: '/opt/data/gradle'),
],)
{
node('label') {
stage('Task-1') {
stage('Git CheckOut') {
checkout([$class: 'GitSCM', branches: [[name: '*/master']], doGenerateSubmoduleConfigurations: false, extensions: [[$class: 'CleanBeforeCheckout']], submoduleCfg: [], userRemoteConfigs: [[credentialsId: '4f419afa-8f63-45d8-85af-66381f17b924', url: 'http://192.168.168.14:3000/jicki/demo.git']]])
echo 'Checkout'
}
stage('Gradle Build') {
echo 'Gradle Building'
sh 'gradle clean build jar --stacktrace --debug'
}
stage('Docker Build') {
sh '''
echo ----------------
cat dockerfile
echo ----------------
source build/tmp/PROJECT_ENV
docker build -t ${IMAGE_NAME} --build-arg PROJECT_BUILD_FINALNAME=${PROJECT_BUILD_FINALNAME} .
docker images
'''
}
}
}
}
|
1
2
3
4
5
6
7
8
9
10
11
12
13
14
15
| # git 项目底下的 dockerfile , 以下为 dockerfile
FROM jicki/openjdk:1.8-alpine
ARG PROJECT_BUILD_FINALNAME
ENV TZ 'Asia/Shanghai'
ENV PROJECT_BUILD_FINALNAME ${PROJECT_BUILD_FINALNAME}
COPY build/libs/${PROJECT_BUILD_FINALNAME}.jar /${PROJECT_BUILD_FINALNAME}.jar
CMD ["sh","-c","java -jar /${PROJECT_BUILD_FINALNAME}.jar"]
|

